Mészáros cégére mutogat a MÁV a Szeged-Röszke vasútvonalon; Kecskemét élhetetlen
Erről írtak a független vidéki portálok a héten. Lapszemle.
Több száz közbeszerzést, köztük 58 darab olyan Kbt. 115-ös (azaz meghívásos) tendert vizsgáltunk meg, amelyeket ugyanaz a hajdúböszörményi cég, a Tömb 2002 Kft. nyert el. Az elemzés során ismerős mintázatokat fedeztünk fel: szinte mindig ugyanazok a cégek bukkantak fel versenytársként, a közbeszerzési szakértő is gyakran volt közös, a sikerrátát pedig a Zuckerbergnél okosabb Mészáros Lőrinc is megirigyelhetné. A korrupciógyanús eljárásokat cikkünk megjelenésével egyidőben jelentjük a Közbeszerzési Hatóságnak és az Integritás Hatóságnak is.
Október 9-én jelentette be a Közbeszerzési Hatóság, hogy feljelentést tettek versenyt korlátozó megállapodás közbeszerzési vagy koncessziós eljárásban bűntette miatt ismeretlen tettes ellen a Budapesti Rendőr-főkapitányságon. A gyanú szerint 28 esetben manipulálhatták a közbeszerzéseket: szinte minden esetben ugyanazok a gazdasági szereplők és ugyanaz a közbeszerzési tanácsadó bukkant fel, a nyertes pedig mindig ugyanaz a cég lett. Lapunk – az esettől függetlenül – egy közbeszerzési szakértő segítségével több száz tendert vizsgált meg, és máshol is a Hatóság által leírt mintázatokra bukkant. Kérdés, hogy vajon ezúttal is indul-e eljárás.
Az Átlátszó egy neve elhallgatását kérő független akkreditált közbeszerzési szakértőt kért fel arra, hogy segítsen elvégezni egy bizonyos a cég, a Tömb 2002 Kft. által elnyert 446 közbeszerzési eljárás adatainak részletes szakmai és statisztikai elemzését. A vizsgálatot közérdekű adatigénylésekkel és a független helyi forrásokból származó információkkal egészítettük ki. Talán nem túlzás azt állítani, hogy a több hónapos munkát jelentő feldolgozás a magyar közbeszerzési korrupciós jelenségek egyik legmélyrehatóbb elemzése lett.
„Nem a rendszer korrupt, hanem az egyének” – nyilatkozta Biró Ferenc, az Integritás Hatóság elnöke a Bloombergnek év elején. A mi vizsgáltunk eredménye azonban egészen más képet mutat. A nyilvános közbeszerzési adatok elemzése során ugyanis olyan mintázatokba botlottunk, amelyek azt jelezhetik, hogy rendszerszintű korrupció valósult meg egyes közbeszerzések során.
A rendszerszintű korrupció egy olyan folyamat, amelynek fő jellemzője, hogy a „korrupt döntések a jogszabályokban jelennek meg, vagy azokat a jogszabályok kifejezetten lehetővé teszik.” A rendszerszintű korrupció ezen túlmenően egy olyan működésben is megnyilvánulhat, amelynek során az államigazgatás különböző szintjeinek egymástól látszólag független szereplői központilag koordinált politikai „iránymutatás” mentén végzik a tevékenységüket, egyes magáncégek érdekeit kiszolgálva. Az általunk vizsgált esetekben pedig látszólag mindez megvalósult.
A mintázatok felderítéséhez nagy segítséget nyújtott az Elektronikus Közbeszerzési Rendszer új keresőfunkciója, amely a jogállamisági eljárás keretében az Európai Bizottság kérésére került bele a rendszerbe, és amelynek segítségével azonosítani tudtuk a legtöbb meghívásos (Kbt. 115.§ szerinti eljárás alapján lebonyolított) közbeszerzést elnyerő cégeket.
A lista első 50 helyén lévő cégek között meglepetésre kevés NER-kedvenc nagyágyút találunk. Ennek fő oka az lehet, hogy
a meghívásos közbeszerzések csak „alacsonyabb értékű”, nettó 300 millió forint alatti beruházások esetén írhatók ki.
A sok kicsi viszont sokra megy, és a lista első két helyén szereplő Strabag és Swietelsky esetében ez összesen 67 és 59 nyertes közbeszerzést jelentett 2018 óta. Ezen cégek helyezése talán nem tekinthető nagy meglepetésnek, hiszen mindkettő országos lefedettséggel rendelkező útépítő cég, és méretük is indokolja, hogy a lista élén végezzenek.
A harmadik helyezett Tömb 2002 Kft. 58 nyertes, összesen nettó 5,6 milliárd forint értékű tendere viszont annál inkább okot adhat a csodálkozásra, hiszen egy olyan hajdúböszörményi cégről beszélünk, amelynek megnyert közbeszerzései egy jól meghatározott földrajzi területhez – Hajdú-Bihar megyéhez – kapcsolódnak, és jóval kevesebb számú megrendelőnél nyerték el ezeket a tendereket, mint a két építőipari „multi”.

A Tömb 2002 Kft. logója
Több olyan kérdés is felmerült tehát ennek a cégnek a közbeszerzési sikertörténetével kapcsolatban, amely indokolttá tette ezeknek a közbeszerzéseknek a részletesebb vizsgálatát.
Ahogyan azt a sorozatindító cikkünkben írtuk, a meghívásos tenderek „természetüknél” fogva szinte felkínálják a lehetőséget arra, hogy a kiíró megállapodjon előre egy kiszemelt céggel, aki után „hozza magával” a többi meghívottat, akik a közbeszerzés során nyilván vesztes ajánlatot fognak produkálni.
Amennyiben feltételezzük, hogy a Tömb 2002 rekordszámú nyertessége mögött is ezen módszer áll, akkor ennek nyoma kellett legyen a nyilvános közbeszerzési adatokban is. Összegyűjtöttük ezért a cég által megnyert 58 meghívásos tender valamennyi releváns adatát. Több olyan jelet is találtuk, amelyek arra utalnak, hogy a Tömb a tenderek elsöprő többségét „irányított” közbeszerzéseken nyerhette meg.
Az első és legfontosabb jele annak, hogy nem valódi verseny valósult meg, hogy a Tömb 2002 a tendereit jellemzően ugyanazon cégekkel szemben nyerte meg. A teljes lista megtekinthető ide kattintva, ahol a cégneveket átpörgetve azonnal láthatóak az ismétlődések.
Pár példával illusztrálva: Hajdúböszörmény Város Önkormányzata a „TOP-4.2.1-15-HB1-2016-00030-Szoc. Szolg. Központ” elnevezésű közbeszerzésben az alábbi cégeket hívta fel az ajánlattételre a Tömb 2002 mellett:
Meglepő módon pontosan ugyanezeket a cégeket hívta meg Debreceni Egyetem a „DEK-631 Balásházy Kollégium belső felújítás munkái”, a „DEK-585_DE, Hajdúböszörmény, Iskolafelújítás” és a „DEK-839 DE ML Kollégium felújítási munkái” tárgyú közbeszerzéseiben is.
De nem módosult sokat a meghívott cégek köre az Országos Gyermekvédelmi Szakszolgálat által megrendelt „Piac utca 9/B. számú ingatlan felújítása” során sem:
A Hajdúböszörményi Tankerületi Központ „Dr. Molnár I. EGYMI felújítása és tetőszigetelése” közbeszerzésében megint egyetlen szereplő módosult:
Az alábbi interaktív grafikonon azt összesítettük, hogy mely cégeket és hány alkalommal kérték fel az érintett intézmények a Tömb ellenében, akik aztán rendre vagy nem nyújtottak be ajánlatot, vagy vesztes ajánlatot nyújtottak be:
Azt is láthatjuk, hogy az egyes állami vagy önkormányzati szervezetek sokadjára is ugyanazokat a cégeket hívták meg annak ellenére, hogy az adott cégek soha nem adtak jobb ajánlatot a Tömb 2002-nél, vagy egyáltalán be sem nyújtottak ajánlatot.
Ezen mintázatot láthatjuk visszaköszönni az állami és önkormányzati szervezetrendszer legkülönbözőbb szintjein működő intézményeknél, amelyek között találunk helyi önkormányzatokat, tankerületeket, egyetemet, egyházmegyét, kormányhivatalt, de még bíróságot is.
Egy ideáltipikus helyzetben, ahol feltételezzük, hogy a kiírók piackutatást végeznek a teljesítésre legalkalmasabb cégek azonosítására, továbbá a meghívottak is azért versenyeznek, hogy megnyerjék ezeket a közbeszerzéseket,
a Tömb 2002-nek matematikailag minimális esélye lett volna arra, hogy egymás után 58 alkalommal felkérjék az ajánlatadásra,
arra pedig végképp, hogy kivétel nélkül meg is nyerje azokat.
A Magyar Kereskedelmi és Iparkamara kivitelezői névjegyzéke alapján Hajdú-Bihar megyében 638 olyan építőipari cég van, amelyek magasépítési tevékenységet végeznek. Ezek közül nyilván vannak olyanok, amelyek kapacitás vagy tapasztalat hiányában nem alkalmasak a közbeszerzések tárgyát képező munkák elvégzésére. Ettől függetlenül valószínűleg nem tévedünk nagyot, ha azt állítjuk, hogy több száz cég közül válogathattak volna a kiírók a meghívott cégek kiválasztásánál.
Mégsem ezt történt.
Az alábbi ábrán jelenítettük meg a Tömb 2002 által megnyert meghívásos közbeszerzések kapcsolati hálóit. A kiírókat a sárga, a meghívottakat a kék csomópontok jelölik, míg a Tömb 2002 a „pókháló” központjában piros pontként került megjelenítésre.
Az egyes csomópontok mérete a kapcsolatok (ajánlattételre való felkérések) számával arányosan nő, míg az egyes csomópontokat összekötő vonalak vastagsága az egyes szereplők közötti interakciók számát képezi le. Vagyis minél többször került felkérésre egy cég egy kiíró által, annál vastagabb a vonal.
Racionális piaci működés esetén a kapcsolati hálónak egyenletes eloszlást kellene mutatnia,
mint ahogyan az ábra szélein lévő „magányos” szereplők (pl. a Magyar Posta) esetében látszik.
Ez a gyakorlatban azt jelentené, hogy az egymástól független kiírók nagy valószínűséggel nem ugyanarra az eredményre jutottak a felkérendő cégek listájának összeállításakor, így a teljes ábrán vékony vonalakkal összekötött csillagszóró-szerű kapcsolati szigeteket kellene látnunk, azt jelezve, hogy az egyes kiírók eltérő cégeket hívtak fel az ajánlattételre, és az átfedések esetlegesek.
A fenti ábrán viszont a kiírók és a cégek rendkívül sűrű koncentrációja jelenik meg, szemléltetve ezzel a normál üzleti logikának ellentmondó működésmódot.
Felmerül a kérdés, hogy vajon mi köti össze ezeket az intézményeket, cégeket, vagy mi lehet a magyarázata annak, hogy az egymástól elviekben teljesen független szervezetek rendre ugyanazokat a cégeket találták meg és kérték fel az ajánlattételre azokban az esetekben, amikor a Tömb 2002 nyert.
Hogy válaszokat kapjunk, a következő kérdésekkel tettük fel néhány ajánlatkérőnek, akiknél több közbeszerzést is nyert a Tömb 2002:
A hajdúböszörményi önkormányzat (3 tender) megkeresésünkre azt írta, a cégeket az Iparkamara nyilvántartásából válogatták ki figyelemmel arra, hogy – a diszkrimináció elkerülése érdekében – ne csak helyi cégek legyenek a meghívottak között, valamint kis- és középvállalkozásokat is meg tudjanak szólítani, illetve, hogy a meghívottak szakmailag megbízhatóak legyenek. A felkért gazdasági szereplőkről az önkormányzat közbeszerzési bizottsága döntött. Piackutatást viszont nem végeztek, csak előzetes értékbecslésre került sor.
Látogatás a Tömb 2002. Kft-nél
A település egyik legnagyobb adófizető vállalkozásánál, a Tömb 2002. Kft-nél folytatta a…
Posted by Hajdúböszörmény város hivatalos oldala on Wednesday, 8 December 2021
Hajdúböszörmény vezetése látogatóban a Tömb 2002 Kft.-nél
Körösszegapáti önkormányzata (2 tender) olyan ismerős cégeket kért fel ajánlattételre, amelyek korábban már dolgoztak náluk vagy a környező településeken. Mint írták, több forrásból is ellenőrizték a vállalkozásokat, és mivel nem álltak eltiltás hatálya alatt, továbbá a cégadatbázis szerint a tulajdonosi hátterük sem volt közös, nem volt akadálya a megkeresésüknek. A cégek kiválasztásáért a polgármester volt felelős, piackutatást itt sem végeztek.
A Berettyóújfalui Tankerületi Központ (4 tender) olyan cégeket keresett, amelyek helyben vagy a környéken működnek, van megfelelő referenciájuk, végeztek már hasonló munkákat, és más intézmények is elégedettek voltak velük. A döntést a tankerületi igazgató hozta meg, piacfelmérés nem történt.

Az új zeneiskola épülete Berettyóújfaluban. Fotó: Facebook
A Társadalmi Infrastruktúra Fejlesztő (TIFE) Nonprofit Kft. (3 tender) pedig azt írta, a közbeszerzési eljárásokban törekednek a meghívandó gazdasági szereplők esetében minél szélesebb spektrumon (cégjegyzék, helyi kamarák, internet, korábbi kivitelezések résztvevői) tájékozódni, hogy arra alkalmas szereplők kerüljenek meghívásra. Javaslatot mindenhonnan/bárkitől szívesen fogadnak, de a ténylegesen meghívott gazdasági szereplői kör a TIFE Nkft. ügyvezetőjének hatáskörébe tartozó döntés. A Közbeszerzési Hatóság által javasolt piackutatásra azonban az épületek sürgető felújítására tekintettel nem került sor.
Körösszakál község önkormányzata (1 tender) nem válaszolt megkeresésünkre, a Debreceni Egyetem (9 tender) pedig csak a válaszuk szó szerinti közléséhez járult hozzá (a levél ide kattintva olvasható).
✅ Befejeződött Egyetemünk Balásházy János Gyakorló Technikuma, Gimnáziuma és Kollégiumának felújítása.
🏗 Huszonöt…
Posted by Debreceni Egyetem on Thursday, 12 October 2023
A Balásházy Kollégium belső felújítás munkáit is a Tömb 2002 végezte
Bár az ajánlatkérők alapos utánjárást, precíz válogatást és aktív cégeket emlegetnek, érdekes adalék, hogy a legtöbb alkalommal meghívott debreceni UNIVERSAL BAU’ 96 Bt. például 4 éve óta nem nyert közbeszerzést, a szintén gyakori szereplő, hajdúböszörményi GÉSZ-2000 kft. pedig 2021 óta. Utóbbi tulajdonosa ráadásul megegyezik egy másik gyakran felkért hajdúböszörményi társaság, a G-Vend Ép 2007 Kft. tulajdonosával (mindkét cég Gulyás Zoltáné).
Ugyanez a helyzet a B-ÉP PROFI Kft. és a DRYVIT PROFI Kft. esetében is: mindkét társaság Bana László Mihály és Banáné Kiss Márta Éva tulajdonában van. A debreceni vállalkozások szintén többször megjelennek a Tömb 2002 kft. nyertes tenderein mint versenytárs.
Ugyan az ajánlatkérők válaszai alapján elvileg minden a szabályoknak megfelelően történt, a Tömb 2002 sikerszériája már másoknak is feltűnt, és sokan feltették a kérdést, hogy mi állhat a háttérben.
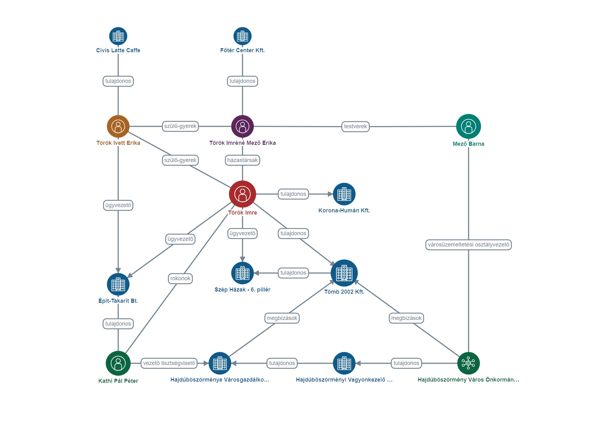
A hajdúböszörményi Tömb 2002 Bt.-t 2002-ben alapították. A főként takarítással foglalkozó társaság beltagjai Török Imre és Juhász Antalné voltak, a kültagja pedig Török Imréné Mező Erika. A helyiek elmondása szerint már a cég neve is árulkodó: a T és Ö betű Török Imrére utal, míg az M és a B Mező Barnára, Mező Erika testvérére.
Ahogy azt a Magyar Narancs tíz éve megírta, Mező Barna a nagy tervekkel és igényekkel induló, azóta már megszűnt Magyar Diákok Kultúrájáért Egyesület vezetője és a Derecske és Térsége Fejlődéséért Alapítvány képviselője volt. Mindkét szervezet sok ingatlant kapott egy, a fideszes Halász János vezette bizottságtól.
A 2006-os helyhatósági választásokat követően Hajdúböszörménynek fideszes polgármestere lett, Mező Barna pedig „lokális karrierépítésbe fogott”. Akkoriban a helyi önkormányzat városfejlesztési osztályvezetője volt, továbbá a Hajdúszoboszló Ipari Park Kft. ügyvezetője is. „Mindezzel párhuzamosan pedig megkezdődött a számos megbízást bezsebelő Tömb 2002 felívelése is, nem utolsósorban a Mezőt is foglalkoztató önkormányzat megbízásainak köszönhetően.
Az igazán nagy összegű munkák azonban nem Hajdúböszörményből, hanem a fideszes országgyűlési képviselő, Rácz Róbert vezette megyei önkormányzattól érkeztek a Tömbhöz”
– írta a lap.
Amikor Rácz a Hajdú-Bihar megyei kormányhivatal élére került, Mező Barna elbúcsúzott böszörményi osztályvezetői állásától, és a Rácz vezette kormányhivatal munkaügyi központjának igazgatója lett. De nemcsak Mező ment Ráczcal a kormányhivatalba: számos olyan megyei intézmény fenntartói joga is, amelyekkel a Tömbnek dolga volt/lehetett.
Mező Barna ma már újra a Városfejlesztési és Városüzemeltetési Osztály vezetője Hajdúböszörményben.

A képen balról jobbra: Rácz Róbert, Hajdú-Bihar megye kormánymegbízottja, Orbán Viktor miniszterelnök, Gulyás Gergely, Miniszterelnökséget vezető miniszter és Tuzson Bence kormányzati államtitkár. Forrás: kormany.hu/2018
A Tömb 2002 közben kft.-vé alakult, és ipari mennyiségben nyerte a megbízásokat – gyakran valódi verseny nélkül. Egy alkalommal például azért került a hírekbe, mert úgy nyertek el egy 70 milliós közbeszerzést, hogy a tenderen induló egyik versenytárs, az Épít-Takarít Bt. székhelye akkor Török Imre lakcíme, tulajdonosa pedig Török Imre testvére volt.
A Tömb 2002 Kft. helyben a tankerületen és az önkormányzaton túl a Hajdúböszörményi Városgazdálkodási Nonprofit Kft.-től is kapott már megbízásokat. A kft. egyik vezetője pedig nem más, mint Kathi Pál Péter. Kathi nemcsak a korábban említett Épít-Takarít tulajdonosa, amelynek ügyvezetője Török Imre, hanem információink szerint Török Imre rokona is.
És bár a cégadatbázis szerint nincs kapcsolat a Tömb 2002 és az általunk vizsgált tendereken ellene indulók között, a helyiekkel beszélgetve több mindenre fény derült. Így például, hogy a 239 fős cég olyan meghatározó szereplővé nőtte ki magát Hajdúböszörményben, hogy talán nincs is olyan a közel 30 ezer fős városban, akinek valamelyik családtagja vagy rokona ne dolgozna a Tömbnél alkalmazottként vagy alvállalkozóként. Itt példaként említették a korábban versenytársként felbukkanó GÉSZ-2000 Kft.-t és a G-Vend Ép Kft.-t is.
Mint mondták, a tulajdonos Gulyás család jó viszonyt ápol a Török családdal, szerintük a cégeik között „függőségi viszony” van, gyakran dolgoznak együtt. A helyiek állítása szerint a Tömbnek már mindenhol vannak kapcsolataik: helyben, a környéken és Debrecenben is. Nem egyszer miniszterek autói is megálltak már a Tömb telephelye előtt, és mindenhol „ki van adva”, hogy őket kell felkérni bizonyos munkákra.
Az elhangzottakkal kapcsolatban szerettük volna megismerni Török Imre álláspontját is, akit a Tömb 2002 hivatalos e-mail címén kerestünk meg. Szerettük volna megtudni, hogy a TÖMB elnevezés valóban Török Imre és Mező Barna nevét takarja-e, közrejátszott-e a számtalan megbízás elnyerésében, hogy rokona, Mező Barna és Kathi Pál Péter vezető pozíciót töltöttek/töltenek be az önkormányzatban/kormányhivatalban/önkormányzati cégeknél, illetve, hogy van-e összefüggés Rácz Róbert pozíciója és a Tömb 2002 sikerei között.
Azt is megkérdeztük, igaz-e, hogy a GÉSZ-2000 Kft. és a G-Vend Ép Kft. gyakran dolgozik alvállalkozóként a Tömbnél, és hogy valóban jó kapcsolatot ápolnak-e a tulajdonos Gulyás családdal. Illetve feltettük azt a kérdést is, hogy mi a véleményük arról, hogy a Tömb 2002 által elnyert meghívásos tendereknél szinte mindig ugyanazok a versenytársak bukkannak fel, és hogy számos esetben szinte forintra pontosan eltalálták – az amúgy nem nyilvános – becsült értéket.
Cikkünk megjelenéséig Török Imre nem válaszolt, ahogy a GÉSZ-2000 Kft. tulajdonosai sem.
Mindezek ellenére felmerülhet a kétely, hogy csak a valóság egy kis szeletét vizsgáltuk meg, és elképzelhető, hogy a Tömb 2002-t sokkal több tenderre hívták meg, ahol végül nem lett befutó. Akkor pedig nincs is semmi különös a történetben.
Csakhogy a Tömb minden tenderen elindult, ahová meghívták, és többségében nyert is. A cég összesen 79 meghívásos (Kbt. 115-ös) eljárásban vett részt, ebből 58-at meg is nyert, és csak 21 esetben veszített. Ez 73 százalékos sikerrátát jelent.
Voltak viszont ajánlatkérők, akiknél 100%-os eredményt ért el a cég: azaz minden olyan meghívásos eljárást megnyert, ahol felkérték ajánlattételre. Az ábrán a vizsgált esetek ajánlatkérői és a náluk elnyert tenderek százalékos aránya látható.
A Tömb 2002 közbeszerzései rejtenek még egy fontos mintázatot: a cég által elnyert meghívásos közbeszerzéseinek többségénél a nyertes ár feltűnően kis mértékben tér el a kiíró által előzetesen becsült értéktől.
A vizsgált közbeszerzések közül 20 olyan tendert találtunk, amelyek esetében a nyertes ár kevesebb mint 2 százalékkal tért el az ajánlatkérő által meghatározott becsült értéktől.
Öt alkalommal pedig a Tömb 2002 pontosan „telibe tippelte” a becsült értéket.
Egy konkrét példával élve: a Heves Megyei Szakképzési Centrum által lefolytatott „HMSZC Sárvári Kálmán Technikum tankonyha felújítás” tárgyú kiírás esetében a kiíró által előre becsült vállalkozói díj nettó 125 921 416 forint volt, míg a Tömb 125 984 040 forintot ajánlott meg. A kettő közti különbség mindössze 62 624 forint, vagyis az teljes ár 0,05 százaléka volt.
Erre a jelenségre két magyarázat lehetséges: az egyik az, hogy az ajánlattevők előre tudomást szerezhettek a közbeszerzés dokumentumaiból a becsült értékről, és a nyertes ehhez az értékhez igazította az ajánlati árát. Ennek viszont nincs nyoma a közbeszerzést megindító felhívásban, a kiíró nem közölte a becsült értéket.

Az erre a célra rendszeresített űrlapon a kiíró üresen hagyta az erre vonatkozó cellát, ezzel jelezve, hogy nem kívánja közzétenni ezt az információt az indulók számára. Forrás: ekr.gov.hu
A pályázó cégek tehát – hivatalosan – csak a közbeszerzés lezárultát követően értesülhettek arról, hogy mekkora értékkel kalkulált a kiíró, az eljárás eredményéről szóló hirdetményből.
A másik lehetséges forgatókönyv, hogy a Tömb ennyire szerencsés (vagy zseniális),
vagy csak ők voltak tisztában a becsült árral.
Mindenesetre arra is nehéz lenne magyarázatot adni, hogy amennyiben valamilyen forrásból a többi meghívott is tudomást szerzett esetleg a becsült értékről, akkor miért adtak be a becsült értéken felüli árajánlatokat annak szinte biztos tudatában, hogy a kiírónak nem lesz elegendő forrása ezek elfogadására.
Gyanúra adhat okot az is, hogy minél nyíltabb a verseny (azaz minél több a pályázó), annál kevésbé „tippel” pontosan a Tömb 2002. Megvizsgáltuk a cég által elnyert valamennyi (meghívásos és nyílt) közbeszerzésben a nyertes ár becsült értéktől való eltérésének mértékét, és azt találtuk, hogy
az eltérés nagyságrendileg kisebb a meghívásos eljárások esetében, illetve egyenesen arányos a benyújtott ajánlatok számával a nyílt eljárások esetén is.
Külön említést érdemel, hogy a hátom vizsgált tankerületi kiíró esetében ezek a számok még az átlagnál is jóval alacsonyabbak: a meghívásos tenderek esetében alig haladják meg a 2 százalékot. Azokban a nyílt közbeszerzésekben viszont, ahol 4 vagy több ajánlat érkezett (és ezáltal feltételezhető a nyílt és intenzív verseny) ugyanezen érték 17,49 % volt.
Az újra és újra felbukkanó cégeken, valamint a Tömb 2002 győzelmi arányán túl további érdekes ismétlődésre is figyelmesek lettünk: feltűnően sokszor szerepel ugyanazoknak a közbeszerzési tanácsadóknak a neve a tenderek dokumentumaiban. (Még azoknál a kiíróknál is, akik egyébként nem ezekkel a szakemberekkel dolgoztak más eljárásaik kapcsán.)
A lebonyolító tanácsadó Boldog István elhíresült közbeszerzési korrupciós történetében is központi szerepet játszott: az ügyészség vádirata szerint ő koordinálta a meghívásos közbeszerzés „gördülékeny” lefolytatását.
Boldog István, a Jász-Nagykun-Szolnok megyei fideszes országgyűlési képviselő a vád szerint informálisan és törvénybe ütközően befolyásolta a választókerületébe tartozó települések településfejlesztési uniós pályázatait. Az ügyészség szerint a képviselő előírta az érintettek számára a 115-ös eljárás alkalmazását, és ezzel együtt azt is, hogy mely cégeket hívják meg a tenderekre. Továbbá „javaslatot” tett a módszerbe beavatott közbeszerzési tanácsadó személyére is. Az is kiderült, hogy Boldog István a cserkeszőlői fürdőben fogadta sorban a polgármestereket, akik a termálvizes medencében, egy szál fürdőgatyában kapták meg az eligazítást.
A Tömb 2002 vizsgált 58 közbeszerzéséből például 18-at egy bizonyos Dr. Berecz Orsolya felelős akkreditált közbeszerzési szaktanácsadó folytatott le.
Cikkünk írásakor megkerestük Berecz Orsolyát, hogy megtudjuk,
Lapunk megkeresésére azonban a szakértő nem reagált.
A fentiekben csak a meghívásos közbeszerzésekkel foglalkoztunk, de érdemes egy pillantást vetni azokra a kiírásokra is, amelyeken – elviekben – bármely cég indulhatott.
A főbb statisztikai adatokat áttekintve a Tömb 2002 összesen 896 közbeszerzési eljáráson indult el, és ezek közül 446-ban hirdették nyertesnek, amelyek eredményeként 522 db szerződést kötött (egyes eljárások részekre bontva kerültek kiírásra). Ugyan ebben a számban benne van a meghívásos tendereken elnyert 58 szerződés is, de ettől eltekintve is kijelenthető, hogy
a cég a nyílt közbeszerzéseket is figyelemreméltó arányban nyeri meg, közülük azonban 71-et ellenajánlat nélkül, egyedüli versenyzőként.
Említést érdemel továbbá, hogy azon 74 közbeszerzés esetében, ahol két ajánlat érkezett, a Tömb 2002 mellett a meghívásos eljárásokból ismerős cégek (jellemzően az UNIVERSAL BAU’ 96 Kft. és a GÉSZ-2000 Kft.) jelennek meg ajánlattevőként az esetek több mint felében. Ez ismét a verseny hiányára és színlelt ajánlatokra utaló jel lehet.
Összehasonlításként: az EKR adatbázisa szerint a Mészáros és Mészáros Kft. 2018 óta 88 közbeszerzési eljárásban vett részt, melyek közül 58-at nyert meg. Ezen közbeszerzések összértéke nyilván magasabb, de mégis kontextusba helyezi a Tömb 2002 közbeszerzési tevékenységének nagyságrendjeit.
A Tömb 2002 közbeszerzési sikertörténete tényleg párját ritkítónak mondható. Fontos rögzíteni, hogy a sikertörténet csak részben magyarázható a fentiekben ismertetett – mindenképpen problémásnak nevezhető – jelenségekkel, hiszen volt összesen 103 olyan közbeszerzés is, ahol a Tömb 3 vagy annál több ajánlat mellett, intenzívnek tűnő versenyben nyert.
Ennek ellenére szinte hihetetlennek tűnik, hogy a rengeteg megnyert tender közül egyetlen egy sem volt, amelyet a hatóságok kifogásoltak volna.
Pedig ellenőrzéseket biztosan kaptak ezek a közbeszerzések is, hiszen a Tömb által kötött közbeszerzési szerződések között 212 db uniós forrásból finanszírozott is volt, amelyet az arra hivatott hatóságok egyenként kötelesek vizsgálni.
Ennek ellenére a Közbeszerzési Döntőbizottság előtt egyetlen jogorvoslat indult a Tömb 2002 ellen, de az csak arra vonatkozott, hogy egy szerződés teljesítése során elfelejtette bejelenteni az alvállalkozóit. Felvetődik tehát a kérdés, hogy biztosan ez a legnagyobb gond a cég által megnyert közbeszerzésekkel?
Mi mindenesetre megpróbáljuk felhívni a hatóságok figyelmét a korrupciógyanúra, ezért az általunk itt bemutatott ügyet megküldjük az Integritás Hatóságnak és a Közbeszerzési Hatóságnak is.
Szöveg: Katus Eszter — Infografikák: Szabó Krisztián
A cikk az Átlátszó és a K-Monitor együttműködésében, a Nyílt Társadalom Kezdeményezés Európáért (OSIFE) támogatásával készült. A cégadatokat az Opten Kft. szolgáltatta. Nyitókép: A Tömb 2002 Kft. által megnyert meghívásos közbeszerzések hálózati ábrája, és a cég logója – Átlátszó montázs.
Bankszámlaszám: 12011265-01425189-00100001
Bank neve: Raiffeisen Bank
Számlatulajdonos: Átlátszónet Alapítvány
1084 Budapest, Déri Miksa utca 10.
IBAN (EUR): HU36120112650142518900400002
IBAN (USD): HU36120112650142518900500009
SWIFT: UBRTHUHB
Számlatulajdonos: Átlátszónet Alapítvány
1084 Budapest, Déri Miksa utca 10.
Bank neve és címe: Raiffeisen Bank
(H-1133 Budapest, Váci út 116-118.)
Támogasd a munkánkat az Átlátszónet Alapítványnak küldött PayPal-adománnyal! Köszönjük.
Támogatom PayPal-adománnyalHa az 1 százalékodat az Átlátszó céljaira, projektjeire kívánod felajánlani, a személyi jövedelemadó bevallásodban az Átlátszónet Alapítvány adószámát tüntesd fel: 18516641-1-42
1% TÁMOGATÁS
Erről írtak a független vidéki portálok a héten. Lapszemle.
Csurka István tanulmányainak magyarázatai egy elfogult kötetben, amelyben a MIÉP-alapító antiszemtizmusát is igyekeznek mentegetni.
Heti lapszemlénk.
A rendőrség a feljelentésben kért kilenc tanú helyett mindössze egyet hallgatott ki. Az ügyészség a nyomozás teljes körű lefolytatására utasította őket.
Támogasd a munkánkat banki átutalással. Az adományokat az Átlátszónet Alapítvány számlájára utalhatod. Az utalás közleményébe írd: „Adomány”, köszönjük!