Családban marad

Csak Mészáros János cége tehet ajánlatot Mészáros Lőrinc cégének tenderén

A Mészáros Lőrinc érdekeltségébe tartozó OPTESZ OPUS munkagépek beszerzésére irányuló közbeszerzési eljárására csak két cég jelentkezett, de közülük egyet kizártak. Így már csak a leggazdagabb magyar testvérének, Mészáros Jánosnak az érdekeltségébe tartozó Herceghalom Interat Zrt. tehet majd ajánlatot Mészáros Lőrinc cégének tenderén. Az összeférhetetlenség nyilván nem áll fenn, hiszen korábban az OPTESZ OPUS gépjárműves megbízásait Mészáros Lőrinc cége nyerte, és a hatóság abban sem talált kivetnivalót. 

Munkagépek beszerzésére írt ki hirdetménnyel induló tárgyalásos közbeszerzési eljárást a Mészáros Lőrinc érdekeltségébe tartozó OPTESZ OPUS Energetikai Támogató Zrt. július elején. A tenderre bárki jelentkezhetett első körben, majd a kiíró a pályázatok ellenőrzése után felkérte az alkalmasnak bizonyult cégeket az ajánlattételre. A napokban kiderült, hogy mindössze egyetlen társaság felelt meg az elvárásoknak: a Mészáros Lőrinc testvérének tulajdonában álló Herceghalom Interat Zrt.

Az EKR-be feltöltött bírálati összegzés szerint két vállalkozás jelezte részvételi szándékát a 2 részből álló tenderre: a bicskei Herceghalom Interat Zrt. és a szigetszentmiklósi Hydrotest Kft. Utóbbit azonban kizárták, miután az előírt határidőre nem nyújtotta be azokat a dokumentumokat, amelyekkel feloldotta volna az ellentmondást arra vonatkozóan, hogy kíván-e igénybe venni kapacitást nyújtó szervezetet vagy sem.

A Herceghalom Interat Zrt. viszont alkalmasnak bizonyult, így az OPTESZ OPUS őket kérte fel arra, hogy tegyenek ajánlatot egy többcélú munkagép és egy pick-up alvázra szerelt kosaras felépítményű gépjármű leszállítására. Vagyis a nyertes személye már szinte biztosra vehető.

A Herceghalom Interat Zrt. végső tulajdonosa Mészáros János, a leggazdagabb magyar vállalkozó, Mészáros Lőrinc testvére. A cég az elmúlt években számos közbeszerzést nyert (főként a közútkezelőtől), a bevétele 4,1 és 7,3 milliárd forint között mozgott. A nyereség tavaly a félmilliárd forintot is meghaladta.

Mészáros cége kiírja, Mészáros cége elnyeri

Bár az eset felveti az összeférhetetlenség gyanúját, ennél meredekebb történet is volt már OPTESZ OPUS-nál, és abban sem találtak kivetnivalót a hatóságok.

Ahogy azt 2024 tavaszán megírtuk, a Mészáros Lőrinc érdekeltségébe tartozó OPTESZ OPUS Zrt. autós tenderét a Mészáros Lőrinc érdekeltségébe tartozó Mészáros M1 Kft. nyerte el két esetben is. A tenderek értéke összesen nettó 5,4 milliárd forint volt.

Az OPTESZ OPUS Magyarország két meghatározó energetikai szereplője, az OPUS TIGÁZ Zrt. és OPUS TITÁSZ Zrt. működését támogató, azok tevékenységét koordináló társaság. Pontosabban: ők végzik többek között az IT, a jogi, a beszerzési, a raktározási, a logisztikai, az ingatlangazdálkodási, valamint az üzleti támogatási (gépjármű-üzemeltetési, dokumentumkezelési és üzleti adminisztrációs) szolgáltatásokat.

Mivel a cég közszolgáltatást végez, kötelező közbeszerzési eljárást kiírnia a meghatározott esetekben

az uniós jogszabályok és a magyar közbeszerzési törvény alapján.

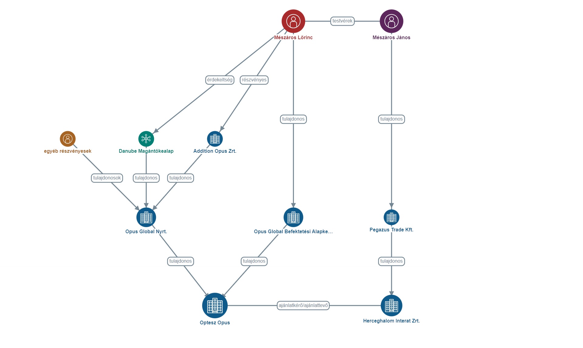
Az OPTESZ OPUS Zrt. Mészáros Lőrinc érdekeltsége (ld. a céghálót) , így felmerült a kérdés, hogy rendben van-e, ha egy Mészáros-cég tenderét egy másik Mészáros-cég nyeri el. Ezért akkor közérdekű bejelentést tettünk az esettel kapcsolatban a Közbeszerzési Hatóságnál (KH).

Optesz opusz háló

A cégek tulajdonosi háttere. A kép kattintással nagyítható. Forrás: Opten.hu

A Hatóság a közbeszerzései eljárások dokumentumait átvizsgálta, majd arra jutott, hogy az adott közbeszerzési eljárásokban eljáró szereplők a közbeszerzési eljárásokra előírt összeférhetetlenségi szabályokat betartották, és a közbeszerzési eljárások dokumentumai alapján szabálytalanság nem volt megállapítható.

A KH válaszában többek között leírta, hogy „a Vezérigazgató előzetesen jelezte az eljárásban potenciális érdeklődő gazdasági szereplő tulajdonosában fennálló érdekeltségét, és az Ajánlattevő belső szabályzatának megküldésével igazolta, hogy a fenti eljárásokban – azok megindítása esetén – az Ajánlattevői oldalról semmilyen formában sem fog részt venni. Az Ajánlatkérő felügyelőbizottságának tagjai – az eljárások megindítása előtt –

részletes távolmaradási nyilatkozatot tettek

a közbeszerzési eljárások előkészítésétől és lebonyolításától történő távolmaradásuk tekintetében.”

Vagyis az érintettek megígérték/azt állították, hogy nem vesznek részt a tender lebonyolításában, és ezt minden bizonnyal be is tartották. Hogy ez valóban így volt-e, tudomásunk szerint egyelőre senki sem ellenőrizte.

Katus Eszter

A cégadatokat az Opten Kft. szolgáltatta. Nyitókép: Mészáros Lőrinc Fotó: MTI/Átlátszó montázs

Megosztás

Nélküled nincsenek sztorik.

  • Bankkártya
  • Átutalás
  • PayPal
  • 1%
  • Így is támogathatsz

Támogasd a munkánkat bankkártyás fizetéssel! Köszönjük.

5 000 Ft 10 000 Ft 20 000 Ft Egyedi összeg

Támogasd a munkánkat banki átutalással. Az adományokat az Átlátszónet Alapítvány számlájára utalhatod. Az utalás közleményébe írd: „Adomány”, köszönjük!

  • Belföld
  • Külföld

Bankszámlaszám: 12011265-01425189-00100001
Bank neve: Raiffeisen Bank

Számlatulajdonos: Átlátszónet Alapítvány
1084 Budapest, Déri Miksa utca 10.

IBAN (EUR): HU36120112650142518900400002
IBAN (USD): HU36120112650142518900500009
SWIFT: UBRTHUHB

Számlatulajdonos: Átlátszónet Alapítvány
1084 Budapest, Déri Miksa utca 10.
Bank neve és címe: Raiffeisen Bank
(H-1133 Budapest, Váci út 116-118.)

Támogasd a munkánkat az Átlátszónet Alapítványnak küldött PayPal-adománnyal! Köszönjük.

Támogatom PayPal-adománnyal

Ha az 1 százalékodat az Átlátszó céljaira, projektjeire kívánod felajánlani, a személyi jövedelemadó bevallásodban az Átlátszónet Alapítvány adószámát tüntesd fel: 18516641-1-42

1% TÁMOGATÁS
  • ikon ikon

    Viselj Átlátszós pólót!

    Támogasd a munkánkat 10 ezer forint adománnyal, mi pedig megajándékozunk egy pólóval. Katt a részletekért.

  • ikon ikon

    Üvegvisszaváltással

    Támogasd a munkánkat palackvisszaváltással, kattints az üvegvisszaváltós oldalra, mentsd el a kódunkat, és használd azt a Repontoknál!

  • ikon ikon

    Bankkártyával az AdjukÖssze.hu oldalon

    Ha van bankkártyád, akkor pár kattintással gyorsan tudsz rendszeres vagy egyszeri támogatást beállítani nekünk az adjukossze.hu oldalán.

  • ikon ikon

    Postai befizetéssel

    Postai befizetéssel is tudsz minket támogatni, amihez „sárga csekket” küldünk. Add meg a postacímedet, és már repül is a csekk.

  • ikon ikon

    Havi előfizetés a Patreonon

    Néző, Szurkoló, B-közép és VIP-páholy kategóriás Átlátszó-előfizetések között válogathatsz a Patreonon.

  • ikon ikon

    Benevity rendszerén keresztül

    Bárhol is dolgozol a világban, ha a munkáltatód lehetőséget ad arra, hogy adott összeget felajánlj egy nonprofit szervezetnek, akkor ne feledd, a Benevity-n keresztül az Átlátszónet Alapítvány is ajánlható.

  • ikon ikon

    SZJA 1% felajánlásával

    Ha az 1 százalékodat az Átlátszó céljaira, projektjeire kívánod felajánlani, a személyi jövedelemadó bevallásodban az Átlátszónet Alapítvány adószámát tüntesd fel: 18516641-1-42