
Mészáros Lőrinc ügyvédje sertepertél a 4iG hadiipari leányának feltőkésítése körül
A ügyvéd felbukkanása arra utal, hogy az Orbán-Mészáros-Jászai háromszög adja ki a hadiipari privatizációban meghatározó érdekkört.
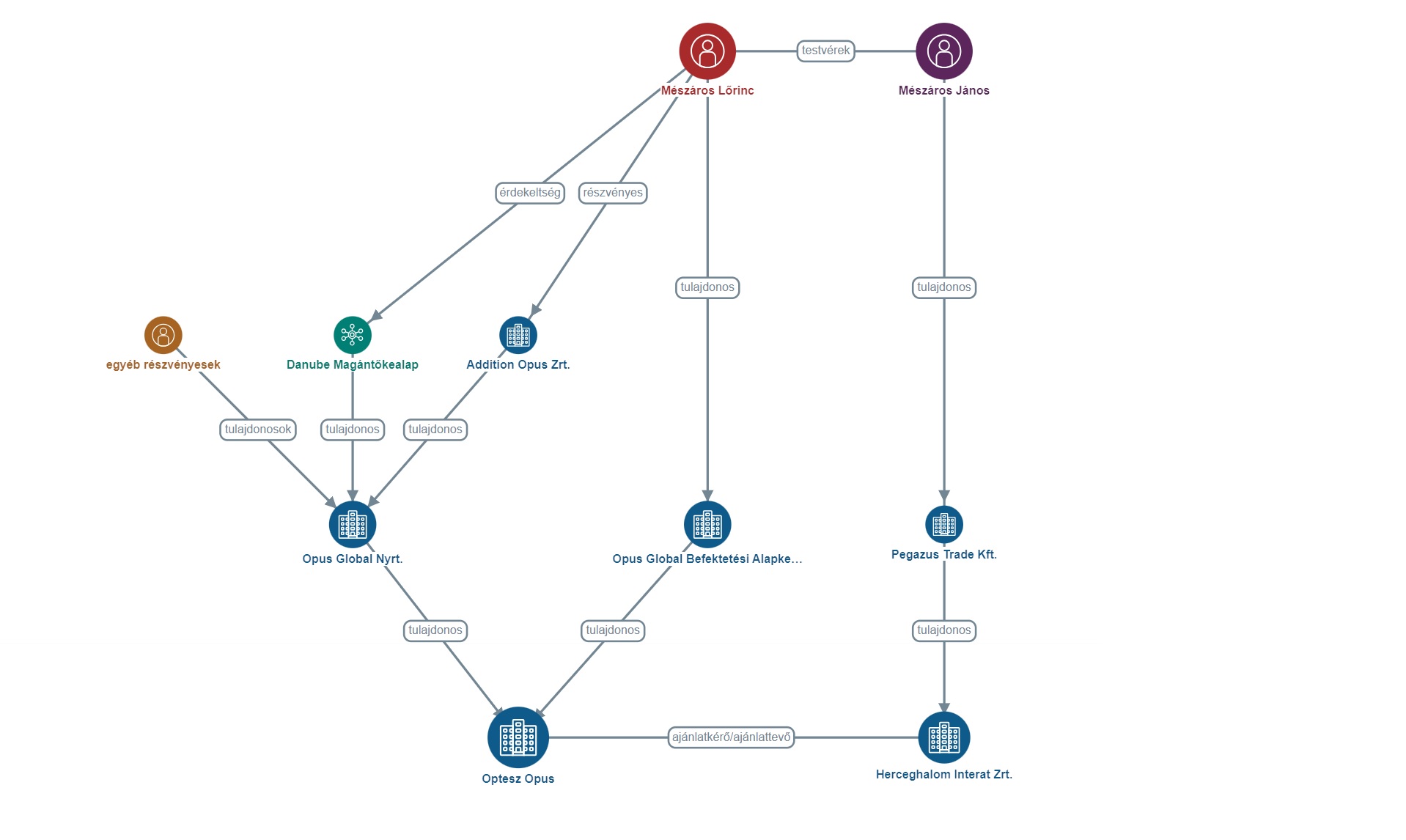
A Mészáros Lőrinc érdekeltségébe tartozó OPTESZ OPUS munkagépek beszerzésére irányuló közbeszerzési eljárására csak két cég jelentkezett, de közülük egyet kizártak. Így már csak a leggazdagabb magyar testvérének, Mészáros Jánosnak az érdekeltségébe tartozó Herceghalom Interat Zrt. tehet majd ajánlatot Mészáros Lőrinc cégének tenderén. Az összeférhetetlenség nyilván nem áll fenn, hiszen korábban az OPTESZ OPUS gépjárműves megbízásait Mészáros Lőrinc cége nyerte, és a hatóság abban sem talált kivetnivalót.
Munkagépek beszerzésére írt ki hirdetménnyel induló tárgyalásos közbeszerzési eljárást a Mészáros Lőrinc érdekeltségébe tartozó OPTESZ OPUS Energetikai Támogató Zrt. július elején. A tenderre bárki jelentkezhetett első körben, majd a kiíró a pályázatok ellenőrzése után felkérte az alkalmasnak bizonyult cégeket az ajánlattételre. A napokban kiderült, hogy mindössze egyetlen társaság felelt meg az elvárásoknak: a Mészáros Lőrinc testvérének tulajdonában álló Herceghalom Interat Zrt.
Az EKR-be feltöltött bírálati összegzés szerint két vállalkozás jelezte részvételi szándékát a 2 részből álló tenderre: a bicskei Herceghalom Interat Zrt. és a szigetszentmiklósi Hydrotest Kft. Utóbbit azonban kizárták, miután az előírt határidőre nem nyújtotta be azokat a dokumentumokat, amelyekkel feloldotta volna az ellentmondást arra vonatkozóan, hogy kíván-e igénybe venni kapacitást nyújtó szervezetet vagy sem.
A Herceghalom Interat Zrt. viszont alkalmasnak bizonyult, így az OPTESZ OPUS őket kérte fel arra, hogy tegyenek ajánlatot egy többcélú munkagép és egy pick-up alvázra szerelt kosaras felépítményű gépjármű leszállítására. Vagyis a nyertes személye már szinte biztosra vehető.
A Herceghalom Interat Zrt. végső tulajdonosa Mészáros János, a leggazdagabb magyar vállalkozó, Mészáros Lőrinc testvére. A cég az elmúlt években számos közbeszerzést nyert (főként a közútkezelőtől), a bevétele 4,1 és 7,3 milliárd forint között mozgott. A nyereség tavaly a félmilliárd forintot is meghaladta.
Bár az eset felveti az összeférhetetlenség gyanúját, ennél meredekebb történet is volt már OPTESZ OPUS-nál, és abban sem találtak kivetnivalót a hatóságok.
Ahogy azt 2024 tavaszán megírtuk, a Mészáros Lőrinc érdekeltségébe tartozó OPTESZ OPUS Zrt. autós tenderét a Mészáros Lőrinc érdekeltségébe tartozó Mészáros M1 Kft. nyerte el két esetben is. A tenderek értéke összesen nettó 5,4 milliárd forint volt.
Az OPTESZ OPUS Magyarország két meghatározó energetikai szereplője, az OPUS TIGÁZ Zrt. és OPUS TITÁSZ Zrt. működését támogató, azok tevékenységét koordináló társaság. Pontosabban: ők végzik többek között az IT, a jogi, a beszerzési, a raktározási, a logisztikai, az ingatlangazdálkodási, valamint az üzleti támogatási (gépjármű-üzemeltetési, dokumentumkezelési és üzleti adminisztrációs) szolgáltatásokat.
Mivel a cég közszolgáltatást végez, kötelező közbeszerzési eljárást kiírnia a meghatározott esetekben
az uniós jogszabályok és a magyar közbeszerzési törvény alapján.
Az OPTESZ OPUS Zrt. Mészáros Lőrinc érdekeltsége (ld. a céghálót) , így felmerült a kérdés, hogy rendben van-e, ha egy Mészáros-cég tenderét egy másik Mészáros-cég nyeri el. Ezért akkor közérdekű bejelentést tettünk az esettel kapcsolatban a Közbeszerzési Hatóságnál (KH).
A Hatóság a közbeszerzései eljárások dokumentumait átvizsgálta, majd arra jutott, hogy az adott közbeszerzési eljárásokban eljáró szereplők a közbeszerzési eljárásokra előírt összeférhetetlenségi szabályokat betartották, és a közbeszerzési eljárások dokumentumai alapján szabálytalanság nem volt megállapítható.
A KH válaszában többek között leírta, hogy „a Vezérigazgató előzetesen jelezte az eljárásban potenciális érdeklődő gazdasági szereplő tulajdonosában fennálló érdekeltségét, és az Ajánlattevő belső szabályzatának megküldésével igazolta, hogy a fenti eljárásokban – azok megindítása esetén – az Ajánlattevői oldalról semmilyen formában sem fog részt venni. Az Ajánlatkérő felügyelőbizottságának tagjai – az eljárások megindítása előtt –
részletes távolmaradási nyilatkozatot tettek
a közbeszerzési eljárások előkészítésétől és lebonyolításától történő távolmaradásuk tekintetében.”
Vagyis az érintettek megígérték/azt állították, hogy nem vesznek részt a tender lebonyolításában, és ezt minden bizonnyal be is tartották. Hogy ez valóban így volt-e, tudomásunk szerint egyelőre senki sem ellenőrizte.
Katus Eszter
A cégadatokat az Opten Kft. szolgáltatta. Nyitókép: Mészáros Lőrinc Fotó: MTI/Átlátszó montázs
Bankszámlaszám: 12011265-01425189-00100001
Bank neve: Raiffeisen Bank
Számlatulajdonos: Átlátszónet Alapítvány
1084 Budapest, Déri Miksa utca 10.
IBAN (EUR): HU36120112650142518900400002
IBAN (USD): HU36120112650142518900500009
SWIFT: UBRTHUHB
Számlatulajdonos: Átlátszónet Alapítvány
1084 Budapest, Déri Miksa utca 10.
Bank neve és címe: Raiffeisen Bank
(H-1133 Budapest, Váci út 116-118.)
Támogasd a munkánkat az Átlátszónet Alapítványnak küldött PayPal adománnyal! Köszönjük.
Havi 5400 Ft Havi 3600 Ft Havi 1800 Ft Egyszeri PayPal támogatásHa az 1 százalékodat az Átlátszó céljaira, projektjeire kívánod felajánlani, a személyi jövedelemadó bevallásodban az Átlátszónet Alapítvány adószámát tüntesd fel: 18516641-1-42
1% TÁMOGATÁSA ügyvéd felbukkanása arra utal, hogy az Orbán-Mészáros-Jászai háromszög adja ki a hadiipari privatizációban meghatározó érdekkört.
Útra keltünk, hogy megtudjuk: hogyan lesz a Tisza annyira szemetes, mire Ukrajnából Magyarországra ér.
Orbán Viktor miniszterelnök Horvátországban nyaral, ahol már nemcsak a NER-hez köthető luxusjahtok, de egy honvédségi gép is felbukkant.
Kollégánk Sarkadi Péter szerkesztővel és Zsuppán Andrással, a VálaszOnline újságírójával beszélgetett. Az adás itt újra meghallgatható.
Támogasd a munkánkat banki átutalással. Az adományokat az Átlátszónet Alapítvány számlájára utalhatod. Az utalás közleményébe írd: „Adomány”, köszönjük!